2025年新澳门原料网站-免费公开资料大全
长理首页
后台管理
院长邮箱
阳光服务
首页
关于学院
学院简介
现任领导
机构设置
学院荣誉
联系方式
自学考试
业务简介
报考简章
助学专业
合作办学
通知公告
下载中心
自考政策
自考研究
成人教育
成教简介
招生管理
教学管理
相关通知
资料下载
联系我们
培训业务
培训概述
培训资源
培训项目
培训政策
培训动态
培训信息
培训掠影
联系我们
同等学力及申硕
同等学力研修班
招生简章
管理制度
动态与通知
常见问题
资料下载
联系我们
技能认定中心
中心简介
招生简章
相关通知
实训场所
实训设备
培养方向
联系方式
教学管理
政策文件
通知公告
部门动态
办事指南
学生工作与后勤保障
招生工作
学生党建
团学工作
日常管理
成长辅导
规章制度
公示公告
国交中心
国交简介
住宿服务
餐饮服务
会务服务
国交动态
联系我们
规章制度
规章制度
党群文化
党务动态
党风廉政
党建制度
工会动态
下载
教职工下载专区
学生下载专区
自学考试
self-taught examination
湖南省自考
首页
>>
自学考试
>>
通知公告
>>
湖南省自考
>> 正文
业务简介
报考简章
助学专业
合作办学
通知公告
下载中心
自考政策
自考研究
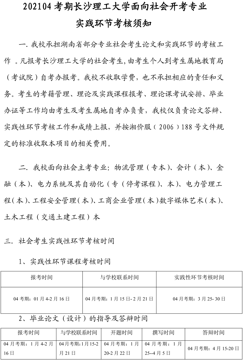
202104期2025年新澳门原料网站面向社会报考须知
发布日期:2020-12-28 作者: 来源: 点击:
附件【
毕业论文答辩登记表1.doc
】已下载
次
附件【
论文格式及要求(社会).doc
】已下载
次
附件【
202104考期2025年新澳门原料网站面向社会开考专业.doc
】已下载
次
上一篇:
关于做好2021年高等教育自学考试毕业资格审核的通知
下一篇:
202010期2025年新澳门原料网站面向社会报考须知