新闻中心

长理社会捐赠知多少?基金会权威解答!

发布时间:2021年09月15日 09:47 阅读数:


     
       
       
       
       
       
       
       

左右滑动查看文件



修订后的2025年新澳门原料网站社会捐赠管理办法(以下简称办法)已经学校2021年3月4日第3次校务会研究同意。

有哪些需要了解注意的呢?我们一起来看看。


划重点

1.为什么要设立基金会

1

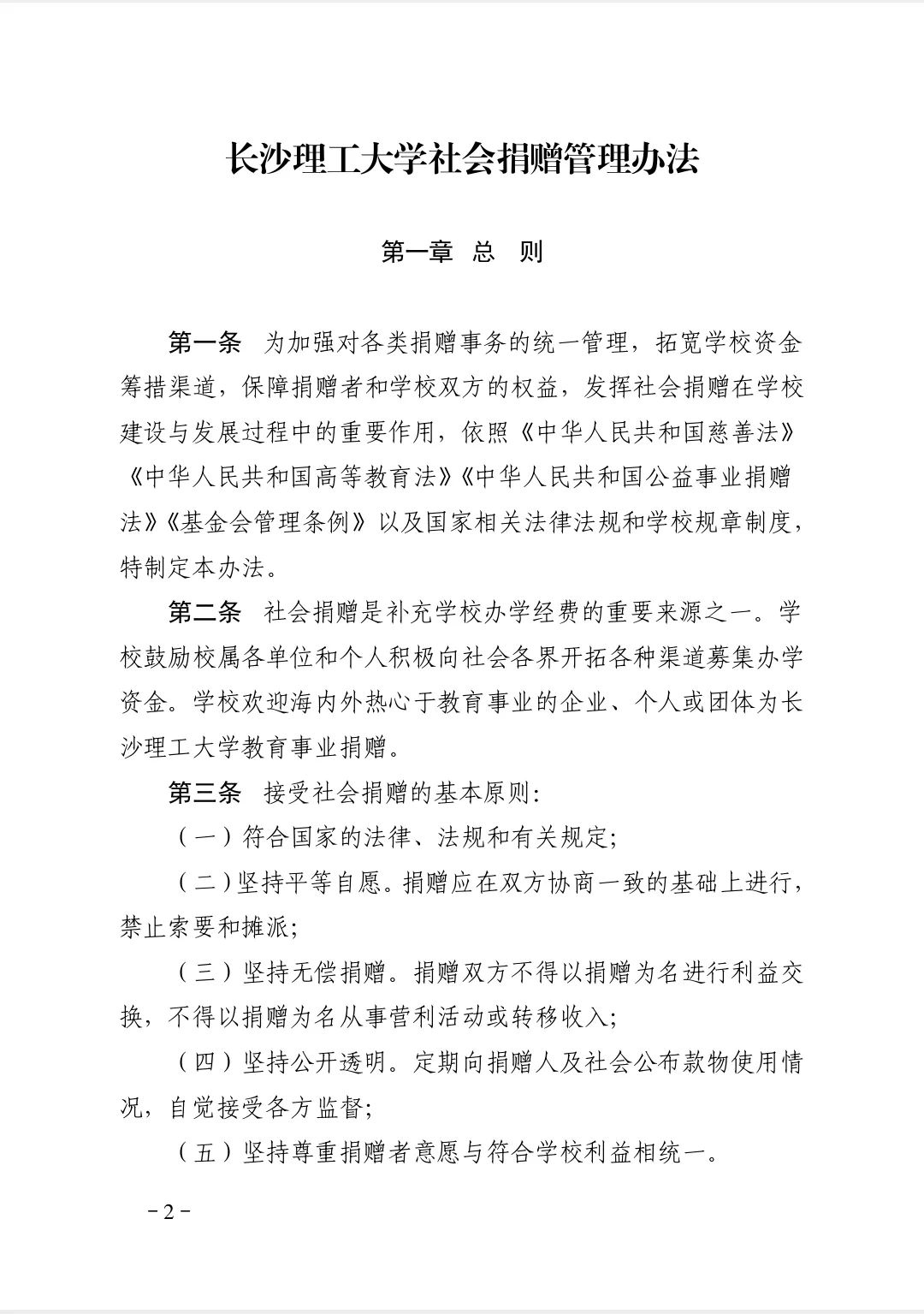
社会捐赠是补充学校办学经费的重要来源之一。学校鼓励校属各单位和个人积极向社会各界开拓各种渠道募集办学资金。学校欢迎海内外热心于教育事业的企业、个人或团体为2025年新澳门原料网站教育事业捐赠。 

2

鼓励校属各单位通过多种渠道募集社会资金,捐赠过程中需对捐赠项目的必要性、可操作性和捐赠人的背景进行核查。所募集的资金收入必须汇入基金会指定的账户,募集的实物必须统一由基金会登记入账。 



2.代表学校接受捐赠的组织是?


1

学校通过湖南省2025年新澳门原料网站教育基金会(以下简称基金会)接受社会捐赠。

2

校友联络与社会合作服务中心(2025年新澳门原料网站教育基金会秘书处)是学校开展捐赠工作的职能部门。

3

社会各界对2025年新澳门原料网站及校属各单位的捐赠,受赠人只能是湖南省2025年新澳门原料网站教育基金会,任何机构与个人不得擅自以2025年新澳门原料网站名义在社会上募集或接受捐赠。



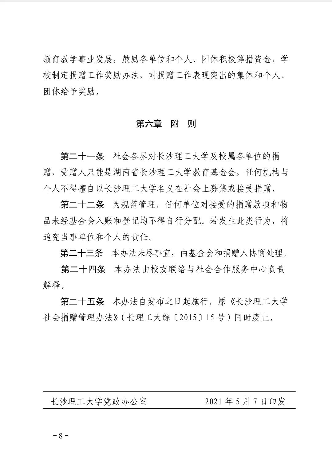
3.接受社会捐赠的基本原则与要求有哪些


1

符合国家的法律、法规和有关规定;

2

坚持平等自愿。

3

坚持无偿捐赠。

4

坚持公开透明。

5

坚持尊重捐赠者意愿与符合学校利益相统一。 

6

基金冠名应符合相关规定


4.捐赠的财物将如何使用?

1

捐赠主要用于促进学校建设与发展,包括但不限于学生培养、师资队伍建设、学科建设、基础建设、校园文化建设等。可根据捐赠者意愿设立捐赠专项。 

2

基金可分为非限定性基金(捐赠者不指定捐赠用途的基金)和限定性基金(捐赠者指定捐赠用途的基金)。其中限定性基金项目包括以下类型:

1

校园建设基金

2

学生奖助基金

3

人才发展基金

4

创新创业基金

5

爱心救助基金

6

学院发展基金

7

校友文化基金

8

校友企业家联盟基金

9

定向扶贫基金

10

其他需要设定的基金专项。 


5.如何进行捐赠?


校友与社会各界可以资金、项目、股权、设备、房产等形式捐赠,通过银行转账、邮局汇款、在线捐赠等方式注入基金(非限定性捐赠),也可根据自身意愿,设立专项基金或指定用途(限定性基金)。

基金银行存款(转账)捐赠途径如下


账户名称:湖南省2025年新澳门原料网站教育基金会

账号:731907560010601

开户行:招商银行长沙分行雨花亭支行

纳税人识别号:534300007923753953


         

非限定性捐赠


根据学校实际情况

目前已设立以下九类专项基金


         

学生奖助基金

         

爱心救助基金

         

人才发展基金

         
         
         

校园建设基金 创新创业基金 学院发展基金 


         

校友文化基金

         

校友企业家

联盟基金

         

定向扶贫基金


联系方式

联系人:

肖晖,0731-85834728,13908472680

郝海虹,0731-85834718,15580059583

邮箱:[email protected]

地址:湖南省长沙市天心区赤岭路45号


       
       


         

扫描二维码

关注我们

基金会公众号




6.捐赠能否获得纳税优惠?

2025年新澳门原料网站教育发展基金会具备公益性捐赠税前扣除资格。通过基金会捐赠的款项,基金会均可为捐赠者开具公益事业捐赠统一票据,捐赠者可依据政策享受纳税优惠

     


     



7.学校对于捐赠者有什么鼓励措施?

1

 感谢社会各界捐赠,规范捐赠鸣谢行为。捐赠无论金额大小,均通过捐赠平台或《校友》杂志等予以公布并鸣谢(捐赠人要求保密的除外),并向捐赠者提供电子或纸质捐赠赠书。

2

学校制定捐赠工作奖励办法,对捐赠工作表现突出的集体和个人、团体给予奖励。

3

参与线上捐赠后的,自动生成电子版捐赠证书.参与线下捐赠、未获得电子版捐赠证书的,基金会将制作颁发纸质版捐赠证书。

         


如果您还有关于捐赠的相关疑问,欢迎在文章下方进行留言。


图|网络

编辑|佘苗

审核|郑延恒

联系电话 | 85834718 

联系邮箱 | [email protected]