计算机与通信工程学院关于做好2022届毕业设计(论文)工作的通知
发布时间: 2022-03-03 15:18:34 浏览量:
学院各部门:
为做好2022届毕业设计(论文)工作,落实教育部关于印发《本科毕业论文(设计)抽检办法(试行)》的通知(教督〔2020〕5号),确保毕业设计(论文)教学质量,现就有关事项通知如下:
一、加强组织与管理
学院在严格执行《2025年新澳门原料网站本科生毕业设计(论文)管理规定》的同时,成立以主要负责人为组长、学院领导班子成员、各系主任参加的毕业设计(论文)工作领导小组,制订切实可行的2022届本科毕业设计(论文)工作计划,开展毕业设计(论文)动员和学术诚信教育工作,加强毕业设计(论文)工作的指导和监督。
组 长:张 锦、孔伟红
副组长: 蔡 烁、王觊婧、夏卓群、章登勇、何施茗、李文军
成 员:曹 敦、向凌云、邓泽林、孟爱国、尹 波、李秋桂、金 帅
各系(专业教研室)成立毕业设计(论文)指导小组,负责本专业毕业设计(论文)工作的全过程管理和监督。学校、学院将组织教学督导团(组),加强对毕业设计(论文)工作的检查和督导。
二、加强毕业设计(论文)指导工作
各专业系要安排责任心强、有指导经验的中级及以上职称教师指导毕业设计(论文)。助教和首次担任毕业设计(论文)指导的教师只安排协助指导毕业设计(论文)。指导教师应在下列各方面加强指导工作:
1、课题确定后,指导教师要加强对毕业生实习调研、文献查阅的指导。
2、指导教师应加强对开题报告的指导和审阅,对开题报告要有书面评价,鼓励举行开题报告会。指导教师和学术小组对开题报告内容、是否同意开题等方面提出具体意见,杜绝“同意开题”等空泛意见。
3、指导教师应加强毕业设计(论文)过程的指导。指定指导答疑时间地点,平均每周指导不少于两次(每次不少于两学时)。要从培养学生创新能力,达到综合训练目的出发,对内容、观点、设计(论文)理念和方法、科学性、逻辑性、撰写规范等方面悉心指导。
4、毕业设计(论文)工作实施指导教师负责制,指导教师应对学生毕业设计(论文)质量负责,并加强对学生进行学术规范、学术诚信教育。未履行学术道德和学术规范教育、论文指导和审查把关等职责,所指导毕业设计(论文)存在弄虚作假情形的,按相应文件规定处理。
三、加强检查和过程监控
学院加强对毕业设计(论文)教学过程质量监控,按照学校疫情防控要求,严格履行职责。学校将对毕业设计(论文)主要环节进行检查,并通报检查结果。
1、各专业系要将《毕业设计(论文)手册》告知学生,使学生明确毕业设计(论文)的要求。
2、学院对毕业设计(论文)选题情况进行复查。落实教育部关于印发《普通高等学校本科教育审核评估实施方案(2021-2025)年》的通知(教督〔2021〕1号)要求,以实验、实习、工程实践和社会调查等实践性工作为基础的毕业设计(论文)比例应大于50%。除理学、文学专业外,有行业背景的专业,选题应有来自行业企业一线需要、并实行校企“双导师”制,并在形成的成果材料中体现。聘请行业企业导师须同时报人事处备案,列入外聘教师名单。
3、各专业系要严格审核毕业设计(论文)的前期材料,并对课题的研究方法、方案及实现途径等是否科学合理进行全面论证,严把开题关,提升学生对毕业设计(论文)工作的重视程度。
4、各专业系组织毕业设计(论文)前期工作检查,对任务书质量(内容、任务要求、进度安排是否具体明确)、条件保障(实验条件、设计用房、图书资料等)、学生实习调研、资料收集、开题报告质量、外文文献翻译等情况进行检查。
5、学院组织毕业设计(论文)中期检查,了解和督促学生毕业设计(论文)的进度,填写《中期检查表》,并将中期检查成绩纳入毕业设计(论文)总成绩。
6、因课题需要,在校外单位做毕业设计(论文)的学生,须提交《2025年新澳门原料网站校企联合指导毕业设计(论文)申请表》(从教务处网页下载)。明确校外单位指导教师和联系方式,经校外单位签署意见,学院同意后方可在校外单位做毕业设计(论文)。同时,学院须加强在校外单位做毕业设计(论文)学生的管理,保证设计(论文)质量,并加强安全管理工作。
7、学院加强对学生毕业设计(论文)学术道德诚信教育,培养和增强学生的荣誉感。学生须对自己的毕业设计(论文)向学校作出庄严承诺。坚决杜绝学生参与买卖、代写毕业设计(论文)行为。
8、继续采用“大学生论文抄袭检测系统”对2022届本科毕业论文(设计)进行检测,确保毕业论文(设计)质量。对毕业设计(论文)经“大学生论文抄袭检测系统”检测认定有抄袭行为或严重抄袭行为的,学校将根据教育部《学位论文作假行为处理办法》(〔2012〕第34号)、学校《本科毕业设计(论文)管理规定》中本科生毕业论文检查检测与处理有关规定进行处理。
9、学院组织对毕业设计(论文)的后期检查,主要检查毕业设计(论文)是否符合《2025年新澳门原料网站本科生毕业设计(论文)撰写规范》、材料是否齐全,指导教师、评阅人评语、答辩组织与答辩程序、成绩评定等情况。
四、加强答辩资格审核,严把评阅、答辩关
学院成立答辩委员会和答辩小组,制订答辩程序及安排,审查答辩资格,组织评阅、答辩和成绩评定;每个答辩小组应不少于4人(含秘书一人),建议采取指导教师答辩回避制。答辩及后期工作另行通知。
毕业设计(论文)必须经过“中期检查”、“审阅”、“评阅”、“答辩”四个环节,由指导教师、评阅教师、答辩小组分别客观地写出评语并给出成绩,据此综合评定学生的成绩。毕业设计(论文)各环节成绩占总成绩的比例分别为10%、30%、20%、40%。学校将对各学院的毕业设计(论文)答辩工作组织检查。
对评阅不及格或第一次答辩未通过的论文(设计),可以给予重新写作或申请第二次答辩(缓答辩)的机会,但其成绩不能评为“优秀”等级。
五、做好校级优秀毕业设计(论文)评选工作
优秀毕业设计(论文)标准(必要条件):具有创新意识、创新精神及解决复杂(专业)问题的能力。各学院应按照学校分配的名额推选校级优秀毕业设计(论文),推选比例一般不超过当年毕业生人数的2%,并提交《2025年新澳门原料网站优秀毕业设计(论文)推荐表》(从教务处网页下载),以及优秀毕业设计(论文)缩写稿(具体安排另行通知)。
六、做好毕业设计(论文)质量普查与总结工作
要求学院毕业设计(论文)工作领导小组、各系(专业教研室)毕业设计(论文)指导小组,在毕业设计(论文)答辩结束、学生离校前,集中不少于一天的时间,以专业系为单位,分专业集中开展毕业设计(论文)质量普查工作,发现问题及时要求学生整改。学校将组织教学督导团,对学院普查与学生整改工作进行检查与督导。
毕业设计(论文)结束后,各专业须提交《2022届××专业毕业设计(论文)总结分析报告》,对本专业2022届毕业设计(论文)作全面总结分析。学院填报《毕业设计(论文)一览表》。
七、及时做好文档归档工作
学院要按照学校规定,将毕业设计(论文)及相关资料及时归档。要求学生按规定将毕业设计(论文)成果资料装袋(统一使用专用袋),以及电子文本(Word、pdf)集中存档管理。纸质件至少保存5年,电子档Word、pdf原则上永久保存。
八、配合教育厅做好毕业设计(论文)抽检工作
根据教育部关于印发《本科毕业论文(设计)抽检办法(试行)》的通知(教督〔2020〕5号)(见附件),本科毕业论文抽检每年进行一次,抽检对象为上一学年度授予学士学位的论文,抽检比例原则上应不低于2%,重点对选题意义、写作安排、逻辑构建、专业能力以及学术规范等进行考察。被省教育厅抽查认定为“存在问题毕业论文”,教育厅予以通报,并进行质量约谈,提出限期整改要求。学校将对学院、专业和个人的人才培养责任落实情况进行调查,依据有关规定予以追责。抽查结果作为学院年度教学考核的重要指标。
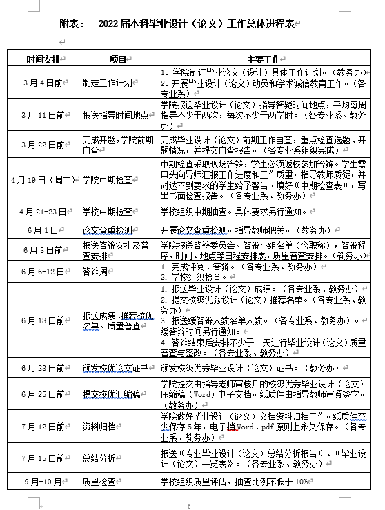
九、时间与主要工作安排

附件:
教育部关于印发《本科毕业论文(设计)
抽检办法(试行)》的通知
教督〔2020〕5号
各省、自治区、直辖市教育厅(教委),新疆生产建设兵团教育局,有关部门(单位)教育司(局),部属各高等学校、部省合建各高等学校:
为贯彻落实《深化新时代教育评价改革总体方案》和《关于深化新时代教育督导体制机制改革的意见》,加强和改进教育督导评估监测,保证本科人才培养基本质量,特制定《本科毕业论文(设计)抽检办法(试行)》。现将该办法印发给你们,请遵照执行。
教育部
2020年12月24日
本科毕业论文(设计)抽检办法(试行)
第一章 总则
第一条 按照《深化新时代教育评价改革总体方案》和《关于深化新时代教育督导体制机制改革的意见》要求,为加强和改进教育督导评估监测,做好本科毕业论文(设计)(以下简称本科毕业论文)抽检工作,保证本科人才培养基本质量,制定本办法。
第二条 教育部负责本科毕业论文抽检的统筹组织和监督,省级教育行政部门负责本地区本科毕业论文抽检的具体实施。其中,中国人民解放军有关部门负责军队系统本科毕业论文抽检的具体实施。
第三条 本科毕业论文抽检工作应遵循独立、客观、科学、公正原则,任何单位和个人都不得以任何方式干扰抽检工作的正常进行。
第四条 本科毕业论文抽检每年进行一次,抽检对象为上一学年度授予学士学位的论文,抽检比例原则上应不低于2%。
第二章 评议要素和重点
第五条 省级教育行政部门要参照《普通高等学校本科专业类教学质量国家标准》等要求,结合本地区工作实际,按照《普通高等学校本科专业目录(2020年版)》学科门类分别制定本科毕业论文抽检评议要素。
第六条 本科毕业论文抽检应重点对选题意义、写作安排、逻辑构建、专业能力以及学术规范等进行考察。
第三章 工作程序
第七条 教育部建立全国本科毕业论文抽检信息平台(以下简称抽检信息平台),面向省级教育行政部门提供学术不端行为检测、毕业论文提取和专家评审等定制功能,对各省级教育行政部门开展本科毕业论文抽检工作实行全过程监督。
第八条 省级教育行政部门基于抽检信息平台和本地区学士学位授予信息,采取随机抽取的方式确定抽检名单。抽检论文要覆盖本地区所有本科层次普通高校及其全部本科专业。
第九条 省级教育行政部门利用抽检信息平台对抽检论文进行学术不端行为检测,检测结果供专家评审参考。
第十条 省级教育行政部门采取随机匹配方式组织同行专家对抽检论文进行评议,提出评议意见。每篇论文送3位同行专家,3位专家中有2位以上(含2位)专家评议意见为“不合格”的毕业论文,将认定为“存在问题毕业论文”。3位专家中有1位专家评议意见为“不合格”,将再送2位同行专家进行复评。2位复评专家中有1位以上(含1位)专家评议意见为“不合格”,将认定为“存在问题毕业论文”。
第四章 结果反馈与使用
第十一条 本科毕业论文抽检结果由省级教育行政部门向有关高校反馈、抄送省级学位委员会,同时报教育部备案。
第十二条 本科毕业论文抽检结果的使用。
(一)抽检结果以适当方式向社会公开。
(二)对连续2年均有“存在问题毕业论文”,且比例较高或篇数较多的高校,省级教育行政部门应在本省域内予以通报,减少其招生计划,并进行质量约谈,提出限期整改要求。高校应对有关部门、学院和个人的人才培养责任落实情况进行调查,依据有关规定予以追责。
(三)对连续3年抽检存在问题较多的本科专业,经整改仍无法达到要求者,视为不能保证培养质量,省级教育行政部门应依据有关规定责令其暂停招生,或由省级学位委员会撤销其学士学位授权点。
(四)对涉嫌存在抄袭、剽窃、伪造、篡改、买卖、代写等学术不端行为的毕业论文,高校应按照相关程序进行调查核实,对查实的应依法撤销已授予学位,并注销学位证书。
(五)抽检结果将作为本科教育教学评估、一流本科专业建设、本科专业认证以及专业建设经费投入等教育资源配置的重要参考依据。
第五章 监督与保障
第十三条 教育部定期对各省级教育行政部门本科毕业论文抽检工作情况开展监督检查,并将工作情况纳入省级人民政府履行教育职责评价的范畴。
第十四条 省级教育行政部门应保障本科毕业论文抽检工作经费,列入年度工作预算,确保抽检工作顺利开展。
第十五条 省级教育行政部门应建立本科毕业论文抽检申诉机制,规范申诉处理程序,保障有关高校和学生的合法权益。
第十六条 各有关高校应按照所在地省级教育行政部门的有关要求,积极配合本科毕业论文抽检工作,准确完整地提供本科毕业论文、学位授予信息等材料。
第六章 附则
第十七条 省级教育行政部门要参照本办法,结合地方实际,制定本省(区、市)本科毕业论文抽检工作实施细则,并报教育部备案。
第十八条 本办法由教育部负责解释。
第十九条 本办法自2021年1月1日起施行。