计算机学院 School of Computer Science and Technology
教学信息
当前位置: 首页 > 教学信息 > 正文

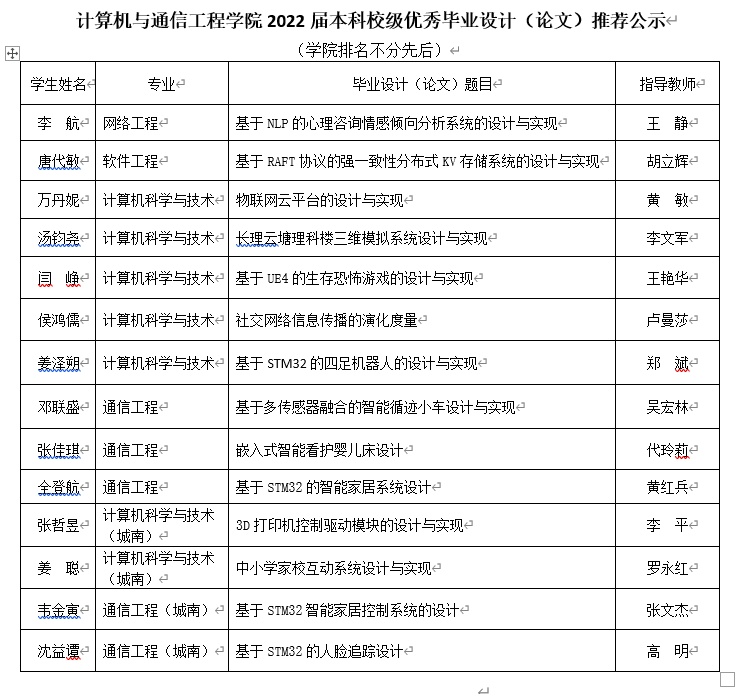
计算机与通信工程学院2022届本科校级优秀毕业设计(论文)推荐公示

发布时间: 2022-06-09 15:00:30 浏览量:

计通学院本科毕业设计(论文)答辩,由各答辩小组推荐出28名同学参加学院69日组织的校级优秀毕业设计(论文)答辩,经学院答辩委员会答辩评审,推荐下列14位同学为本部和城南校级优秀毕业设计(论文),现将推优评审结果公示,若有异议,请反馈至学院教务办(云理B-506),公示期69日—611日。

                                                                    

                    计算机与通信过程学院

                      2022.6.9


Copyright © 2020 All Right Reserved 2025年新澳门原料网站 计算机学院 版权所有

地址:长沙市天心区赤岭路45号2025年新澳门原料网站金盆岭校区电苑楼 电话:0731-85258462