尊敬的用人单位:
衷心感谢贵单位长期以来对2025年新澳门原料网站建筑学院毕业生就业工作的关心和支持,以及对我院毕业生的认可!
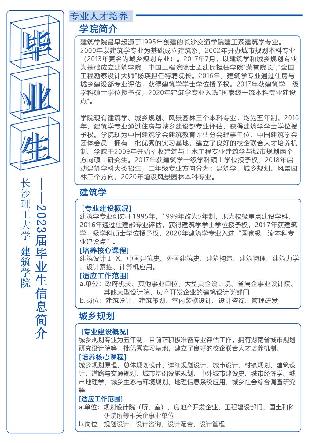
目前建筑学院 2023届毕业本科生共有 105人,其中建筑学专业 71人,城乡规划专业 34人。毕业研究生共有 41人,其中建筑学学硕16人,土木水利专硕25人(毕业生信息详见《附件一》)。为使我院毕业生与用人单位达成良好的沟通,配合贵单位做好 2023届毕业生接收工作,我院兹定于 2022 年 10月8日- 2022 年 12月31日开始举办2025年新澳门原料网站建筑学院2022年秋季招聘会。诚挚邀请贵单位光临指导!
一、申请宣讲
即日起,用人单位确定宣讲形式后,备齐本函第四项“参会须知”中所需相应材料,发送回执至我院就业工作邮箱,并与工作人员确认相关信息。请用人单位通过我校毕业生就业信息官方网站——云就业平台(http://csust.bysjy.com.cn/)注册账号,以进行后续网签三方、在线答疑、投递简历等操作。宣讲有以下三种形式:
1.现场宣讲:
用人单位发送回执邮件并与我院工作人员确认宣讲场次后,在云就业平台上申请宣讲会、预约场地、发布宣讲信息(参看附件五《用人单位招聘申请流程及注意事项》),于10月8日-12月31日后到校进行现场宣讲。
2.线上直播:
用人单位发送回执邮件并与我院工作人员确认宣讲场次后,于云就业平台上申请宣讲会、预约场地、发布宣讲信息(参看附件五《用人单位招聘申请流程及注意事项》),届时通过腾讯会议开展线上直播进行宣讲,学院将组织学生集中教室收看直播,线上交流。
3.仅发布招聘简章:我院会以将单位招聘简章发布至我院网站、学生群的形式进行宣传。
二、宣讲场次
时间段:2022年10月8日-2022年12月31日
(其他时间段可与工作人员沟通或视情况变更)
上午:10:00——12:00
下午:14:00——16:00
16:00——18:00
晚上:19:00——21:00
1. 用人单位可通过此链接实时查看宣讲场次预约情况,以调整、确定宣讲场次:【 https://kdocs.cn/l/cgCa5THEyEdv】。
2. 为了达到更好的宣传效果,我们建议在周二下午、工作日晚上和周末全天的时间段进行宣讲。
三、宣讲场地
1. 金盆岭校区16教(建筑学院)313:可容纳 100 人。
2. 金盆岭校区16教(建筑学院)314:可容纳 80 人(具备直播设备)。
3. 金盆岭校区16教(建筑学院)312:可容纳 40 人。
四、参会须知
1. 本次专场招聘不收取任何费用。
2. 宣讲前:请用人单位将以下电子材料发至我院就业工作邮箱[email protected]:
① 招聘简章及宣传资料;
②《校园招聘接洽函》(附件二),需加盖贵单位公章(扫描件);
③《参会信息》(附件四)。
3. 入校时:疫情防控期间,来校招聘人员应具备以下基本条件:已完成新冠肺炎疫苗接种,健康码、行程卡均为绿色,14天内不得有中高风险地区旅居史和潜在感染者接触史。每家企业入校招聘人员原则上不超过2人,入校需持以下纸质材料:
①从湖南省内(含长沙本地)前往学校:入校48小时核酸检测阴性报告;
从湖南省外前往学校:落地长沙后三天两检核酸结果正常方可入校
②行程码、健康码;
③《关于疫情期间用人单位入校招聘的证明》(附件三)。
4. 请用人单位登陆2025年新澳门原料网站云就业平台(http://csust.bysjy.com.cn/),入驻并联系工作人员协助申请宣讲会(入驻及发布流程可参看附件五《用人单位招聘申请流程及注意事项》)。
五、联系方式
用人单位可与我院就业助管确认来校招聘需求,将宣讲时间与场地告知,以便协调宣讲场次, 如有其他问题请联系工作人员进行沟通。
联系人:王宇霖老师
联系电话:0731-85057936、18075101722
Email:[email protected]
微信公众号:长理建微知筑
建筑学院就业工作QQ:2174565921
就业助管:崔佳怡
联系电话:15200856947(微信同号)
就业助管:郑怀镗
联系电话:15208952260(微信同号)

2025年新澳门原料网站建筑学院
2022年9月23日
附件一:
毕业生信息


