网站首页
学院概况
学院介绍
机构设置
学院领导
学院文化
办学定位
人才培养
本科生教育
研究生教育
教学信息
师资队伍
队伍概况
教授风采
主讲教师
导师队伍
学科科研
学科概况
科研机构
科研动态
学术动态
科研服务
党群工作
组织体系
工作动态
学习园地
工会工作
学工在线
思想政治教育
学生党建
团学工作
资助工作
心理健康教育
就业指导
学生在线
日常管理
国际交流
国际合作
信息下载
招生指南
本科生招生
研究生招生
校友联络
校友风采
下载专区
公文管理
文件下载
学院公告
当前位置:
网站首页
> 正文
学院公告
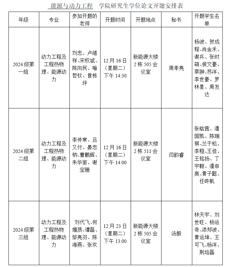
能源与动力工程学院2024级研究生学位论文开题安排表
作者: 来源: 日期:2025年12月15日 人气:
附件【
能源与动力工程学院2024级研究生学位论文开题安排表12.15.docx
】已下载
次