2025年新澳门原料网站-免费公开资料大全
首 页
部门概况
部门职责
机构设置
思政教育
基础⊕主题教育
网络思政
红耀湖湘
学生事务
学风建设
奖优公示
安全稳定
典型示范
日常事务
学生资助
民族教育
资助政策
奖助学金
勤工助学
助学贷款
困难补助
学费减免
励志典范
国防教育
政策法规
征兵入伍
学生军训
校园国防
心理健康
公寓中心
辅导员教育学院
政策文件
经验交流
理论研究
团队风采
辅导员沙龙
素质能力训练营
下载专区
违纪处理
学风建设
学生资助
申请表下载
规章制度
国家政策
学校规章
新闻资讯
学工新闻
通知公告
学院风采
媒体之声
理论之音
通知公告
◇ 当前位置:
首 页
>
通知公告
> 正文
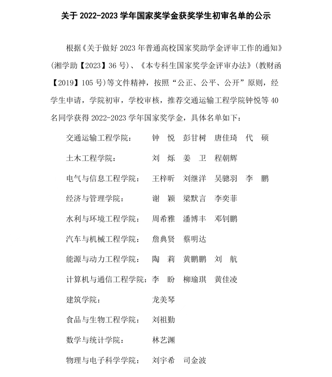
关于2022-2023学年国家奖学金获奖学生初审名单的公示
发布日期:2023年10月13日 来源: 作者: